关于复用新增交通技术监控设备的公示
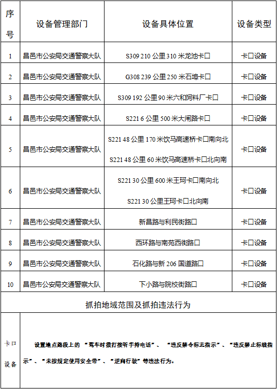
??为进一步加强全市道路交通安全管理工作,规范通行秩序、预防道路交通事故,根据《中华人民共和国道路交通安全法》、《中华人民共和国道路交通安全法实施办法》、《山东省道路交通安全法实施办法》、《道路交通安全违法行为处理程序规定》等法律、法规规定。复用、新增10处共21个交通技术监控设备,现对以下设备点位予以公示,自公示之日起5个工作日后,将对有关交通违法行为进行依法管理。请广大交通参与者自觉遵守道路交通法律法规,共同维护良好的道路交通环境。
??附件:交通技术监控设备公示统计表
??特此公告。
??昌邑市公安局交通警察大队
??2024年3月26日
??复用新增交通技术监控设备公示统计表

责任编辑:王玉龙